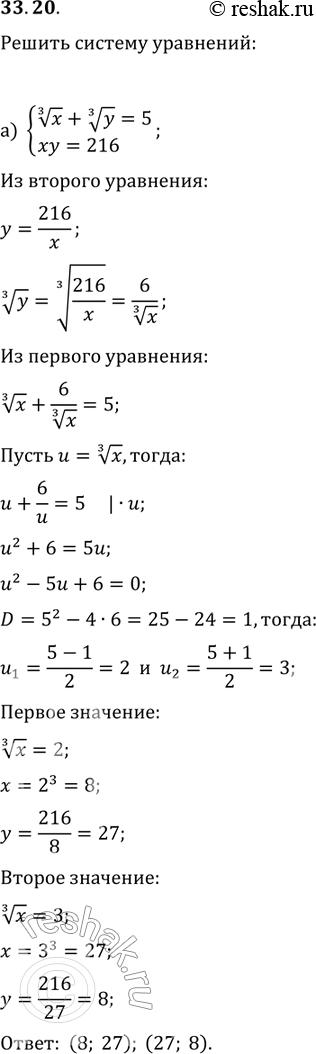
Упр.33.20 ГДЗ Мордковича 11 класс профильный уровень (Алгебра)
Решение #1
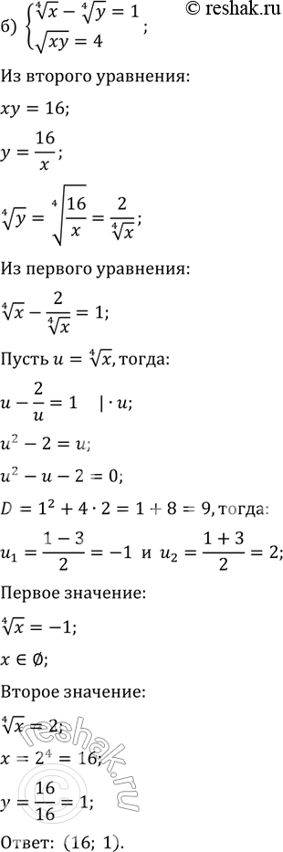
Решение #2(записки учителя)
Решение #3(записки школьника)

Совет дня!
Сайт решак.ру отлично работает на мобильных телефонах, им можно успешно пользоваться во время урока. Телефон хорошо прячется за учебником или рукавом. Или можно сказать, что забыли учебник дома, а на телефоне у вас электронный.*размещая тексты в комментариях ниже, вы автоматически соглашаетесь с пользовательским соглашением