Упр.54.15 ГДЗ Мордкович 10-11 класс (Алгебра)
Решение #1
Решение #2

Рассмотрим вариант решения задания из учебника Мордкович, Семенов 11 класс, Мнемозина:
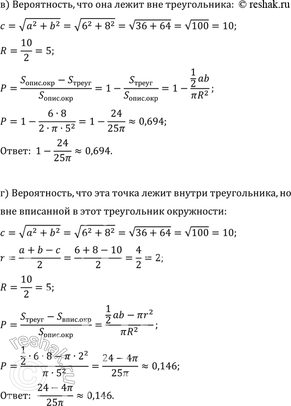
54.15 Внутри окружности, описанной около прямоугольного треугольника с катетами 6 и 8, взята точка.
Найдите вероятность того, что она:
а) лежит внутри треугольника;
б) лежит внутри окружности, вписанной в треугольник;
в) лежит вне треугольника;
г) лежит внутри треугольника, но не внутри вписанной в него окружности.
*размещая тексты в комментариях ниже, вы автоматически соглашаетесь с пользовательским соглашением