Упр.32.17 ГДЗ Мордкович 10-11 класс (Алгебра)
Решение #1
Решение #2

Рассмотрим вариант решения задания из учебника Мордкович, Семенов 10-11 класс, Мнемозина:
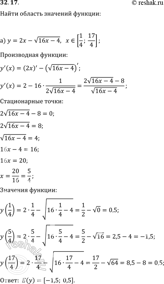
32.17 Найдите область значений функции:
а) у = 2х - корень(16х - 4), х принадлежит [1/4; 17/4];
б) у = 2корень(х - 1) - 0,5х, х принадлежит [1; 10].
*размещая тексты в комментариях ниже, вы автоматически соглашаетесь с пользовательским соглашением