Упр.30.38 ГДЗ Мордкович 10-11 класс (Алгебра)
Решение #1
Решение #2

Рассмотрим вариант решения задания из учебника Мордкович, Семенов 10-11 класс, Мнемозина:
30.38 Найдите точки экстремума заданной функции и определите их характер:
а) y = 7 + 12х - x^3;
б) y = 8 + 2х^2 - х^4;
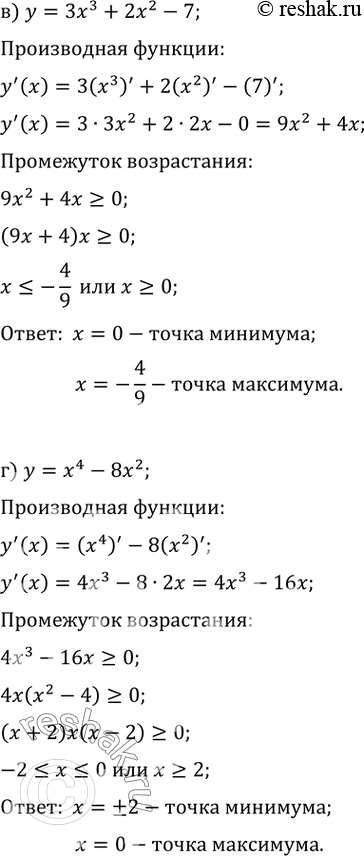
в) у = Зх^3 + 2х^2 - 7;
г) у = х^4 - 8х^2.
*размещая тексты в комментариях ниже, вы автоматически соглашаетесь с пользовательским соглашением