Упр.20.7 ГДЗ Мордкович 10-11 класс (Алгебра)
Решение #1
Решение #2

Рассмотрим вариант решения задания из учебника Мордкович, Семенов 10 класс, Мнемозина:
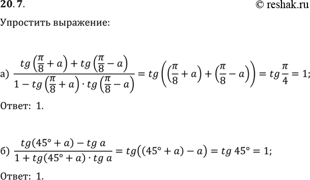
20.7
а) (tg (пи/8 + a) + tg (пи/8 - a)) / (1- tg (пи/8 + a) * tg (пи/8 - a);
6) (tg (45 + a) - tg a) / (1 + tg (45 + a) * tg a).
*размещая тексты в комментариях ниже, вы автоматически соглашаетесь с пользовательским соглашением