Упр.280 ГДЗ Макарычев Миндюк 9 класс (Алгебра)
Решение #1

Рассмотрим вариант решения задания из учебника Макарычев, Миндюк, Нешков 9 класс, Просвещение:
280. Найдите координаты точек пересечения с осями координат графика функции:
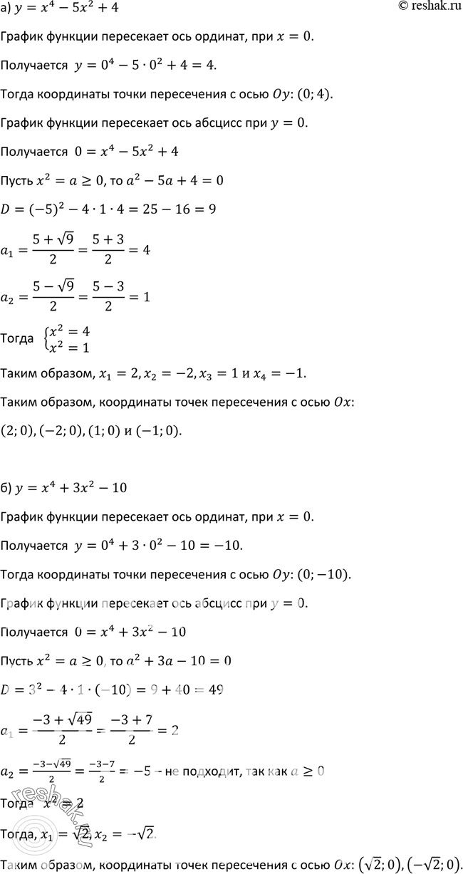
а) у = х4 - 5х2 + 4;
б) у = х4 + 3х2 - 10;
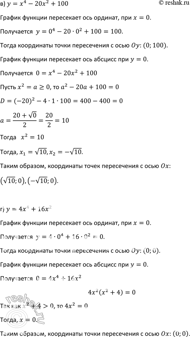
в) y=x4-20x2+100;
г) y= 4x4+16x2.
*размещая тексты в комментариях ниже, вы автоматически соглашаетесь с пользовательским соглашением