Упр.7.42 ГДЗ Погорелов 7-9 класс (Геометрия)
Решение #1
Рассмотрим вариант решения задания из учебника Погорелов 8 класс, Просвещение:
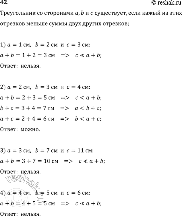
42. Можно ли построить треугольник со сторонами:
1) а = 1 см, b = 2 см, с = 3 см;
2) а = 2 см, b = 3 см, с = 4 см;
3) а = 3 см, b = 7 см, с = 11 см;
4) а = 4 см, b = 5 см, с = 9 см?
*размещая тексты в комментариях ниже, вы автоматически соглашаетесь с пользовательским соглашением