Упр.65 ГДЗ Дорофеев Суворова 7 класс (Алгебра)
Решение #1

Рассмотрим вариант решения задания из учебника Дорофеев, Суворова, Бунимович 10-11 класс, Просвещение:
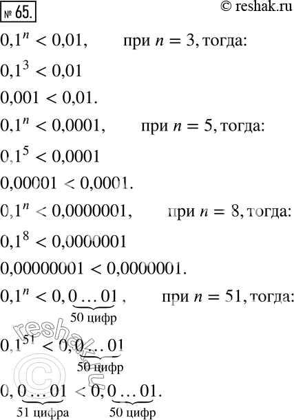
65 При каком наименьшем натуральном п выполняется неравенство:
0,1n < 0,01;
0,1n < 0,0001;
0,1n < 0,0000001;
0,1n < 0,0 ... 01?
50 цифр
*размещая тексты в комментариях ниже, вы автоматически соглашаетесь с пользовательским соглашением