Упр.10.43 ГДЗ Погорелов 7-9 класс (Геометрия)

Решение #1

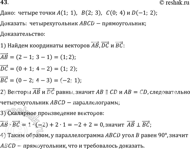
Изображение 43. Даны четыре точки А (1; 1), В (2; 3), С (0; 4), D (-1; 2). Докажите, что четырёхугольник ABCD —...

Рассмотрим вариант решения задания из учебника Погорелов 8 класс, Просвещение:
43. Даны четыре точки А (1; 1), В (2; 3), С (0; 4), D (-1; 2). Докажите, что четырёхугольник ABCD — прямоугольник.
*Цитирирование задания со ссылкой на учебник производится исключительно в учебных целях для лучшего понимания разбора решения задания.
*размещая тексты в комментариях ниже, вы автоматически соглашаетесь с пользовательским соглашением