Упр.1.10 ГДЗ Мордкович Семенов 7 класс (Алгебра)
Решение #1

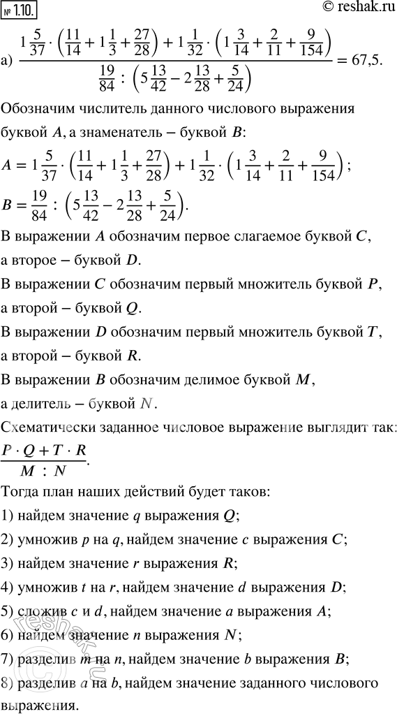
Рассмотрим вариант решения задания из учебника Мордкович, Семенов, Александрова 7 класс, Бином:
1.10. Найдите значение выражения, предварительно составив план вычислений:
а) (1 5/37 · (11/14 + 1 1/3 + 27/28) + 1 1/32 · (1 3/14 + 2/11 + 9/154))/(19/84 : (5 13/42 - 2 13/28 + 5/24));
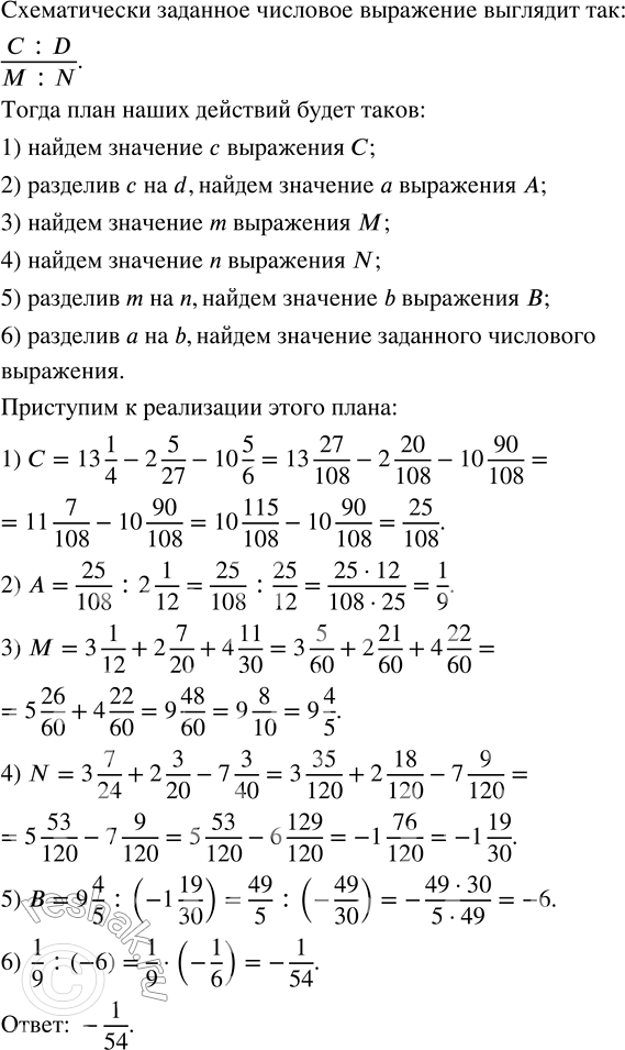
б) ((13 1/4 - 2 5/27 - 10 5/6) : 2 1/12)/((3 1/12 + 2 7/20 + 4 11/30) : (3 7/24 + 2 3/20 - 7 3/40)).
*размещая тексты в комментариях ниже, вы автоматически соглашаетесь с пользовательским соглашением