№861 ГДЗ Рымкевич 10-11 класс (Физика)
Решение #1
Решение #2
Решение #3

Рассмотрим вариант решения задания из учебника Рымкевич 10-11 класс, Дрофа:
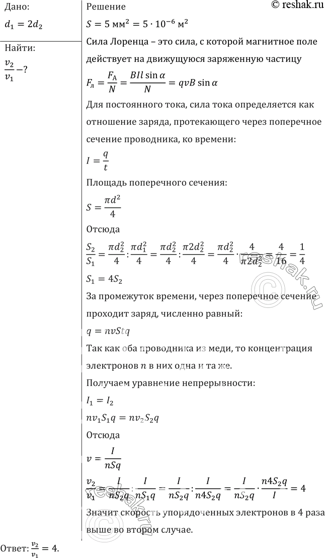
Через два медных проводника, соединенных последовательно, проходит ток. Сравнить скорость упорядоченного движения электронов, если диаметр второго проводника в 2 раза меньше, чем первого.
*размещая тексты в комментариях ниже, вы автоматически соглашаетесь с пользовательским соглашением