№766 ГДЗ Рымкевич 10-11 класс (Физика)
Решение #1
Решение #2
Решение #3

Рассмотрим вариант решения задания из учебника Рымкевич 10-11 класс, Дрофа:
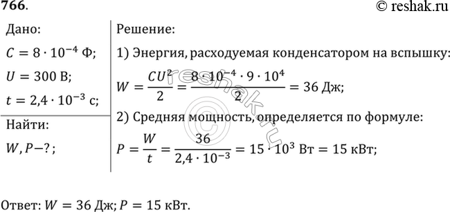
В импульсной фотовспышке лампа питается от конденсатора емкостью 800 мкФ, заряженного до напряжения 300 В. Найти энергию вспышки и среднюю мощность, если продолжительность разрядки 2,4 мс.
*размещая тексты в комментариях ниже, вы автоматически соглашаетесь с пользовательским соглашением