№719 ГДЗ Рымкевич 10-11 класс (Физика)
Решение #1
Решение #2
Решение #3

Рассмотрим вариант решения задания из учебника Рымкевич 10-11 класс, Дрофа:
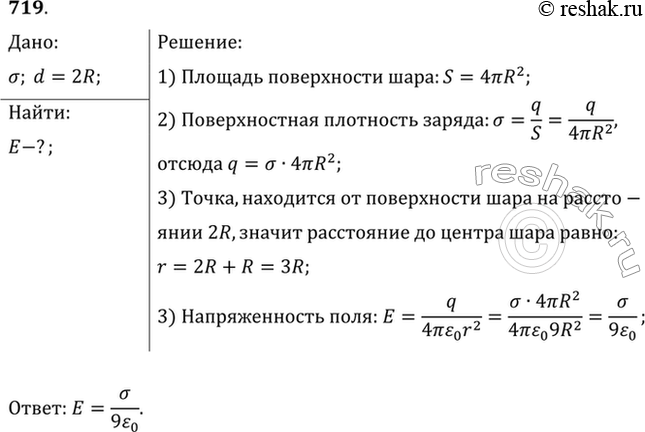
Заряженный шар имеет поверхностную плотность заряда а. Найти напряженность Е поля в точке, отстоящей от поверхности шара на расстоянии, равном его диаметру.
*размещая тексты в комментариях ниже, вы автоматически соглашаетесь с пользовательским соглашением