№687 ГДЗ Рымкевич 10-11 класс (Физика)
Решение #1
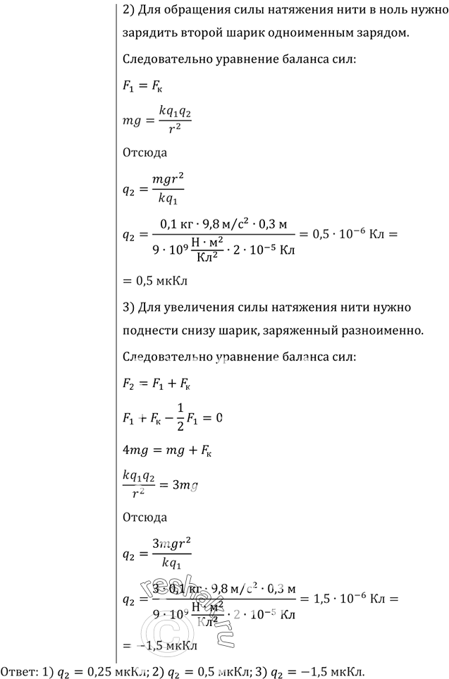
Решение #2

Рассмотрим вариант решения задания из учебника Рымкевич 10-11 класс, Дрофа:
На нерастяжимой нити висит шарик массой 100 г, имеющий заряд 20 мкКл. Как необходимо зарядить второй шарик, который подносят снизу к первому шарику на расстояние 30 см, чтобы сила натяжения: уменьшилась вдвое; рассмотреть случай невесомости; увеличилась в 4 раза?
*размещая тексты в комментариях ниже, вы автоматически соглашаетесь с пользовательским соглашением