№652 ГДЗ Рымкевич 10-11 класс (Физика)
Решение #1
Решение #2
Решение #3

Рассмотрим вариант решения задания из учебника Рымкевич 10-11 класс, Дрофа:
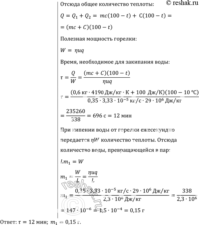
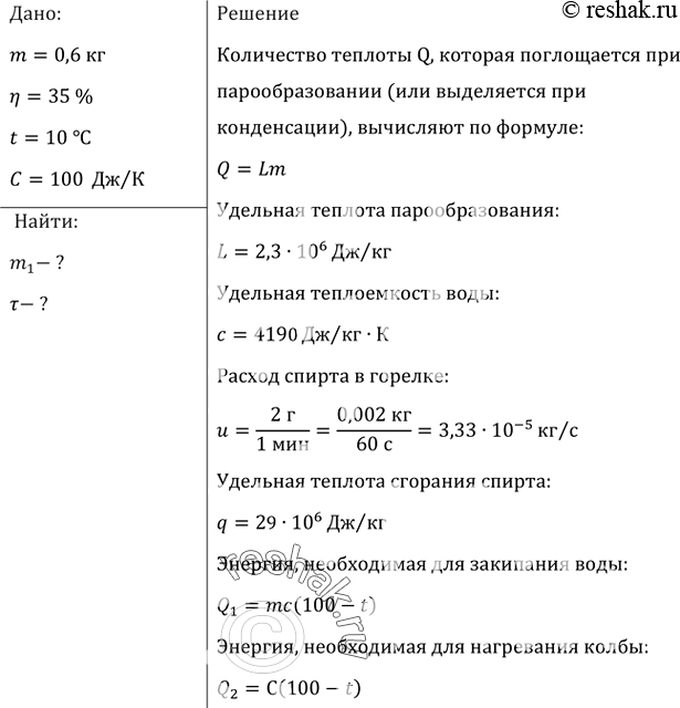
Колбу с 600 г воды при 10 °С нагревают на спиртовке с КПД 35%. Через какое время вода закипит? Сколько воды ежесекундно обращается в пар при кипении, если в 1 мин сгорает 2 г спирта? Теплоемкость колбы 100 Дж/К.
*размещая тексты в комментариях ниже, вы автоматически соглашаетесь с пользовательским соглашением