№604 ГДЗ Рымкевич 10-11 класс (Физика)
Решение #1
Решение #2
Решение #3

Рассмотрим вариант решения задания из учебника Рымкевич 10-11 класс, Дрофа:
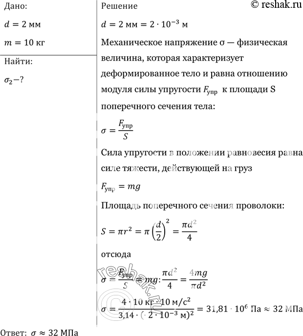
К закрепленной одним концом проволоке диаметром 2 мм подвешен груз массой 10 кг. Найти механическое напряжение в проволоке.
*размещая тексты в комментариях ниже, вы автоматически соглашаетесь с пользовательским соглашением