№552 ГДЗ Рымкевич 10-11 класс (Физика)
Решение #1
Решение #2
Решение #3

Рассмотрим вариант решения задания из учебника Рымкевич 10-11 класс, Дрофа:
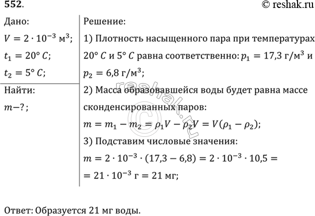
В закрытом сосуде вместимостью 2 л находится насыщенный водяной пар при 20 °С. Сколько воды образуется в сосуде при понижении температуры до 5 °С?
*размещая тексты в комментариях ниже, вы автоматически соглашаетесь с пользовательским соглашением