№542 ГДЗ Рымкевич 10-11 класс (Физика)
Решение #1
Решение #2
Решение #3

Рассмотрим вариант решения задания из учебника Рымкевич 10-11 класс, Дрофа:
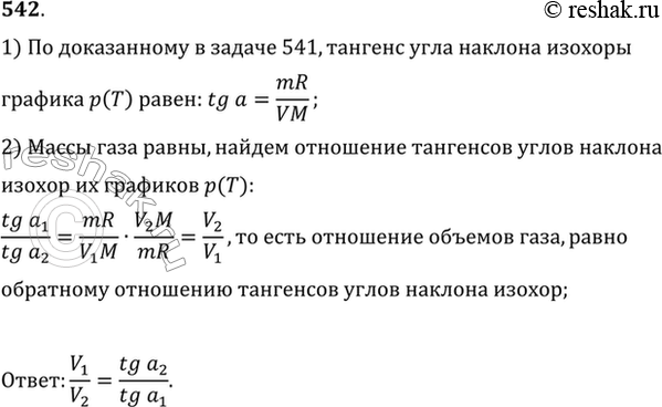
На рисунке 61 представлены две изохоры для газа одной и той же массы. Как относятся объемы газа, если углы наклона изохор к оси абсцисс равны а1 и а2?
*размещая тексты в комментариях ниже, вы автоматически соглашаетесь с пользовательским соглашением