№540 ГДЗ Рымкевич 10-11 класс (Физика)
Решение #1
Решение #2
Решение #3

Рассмотрим вариант решения задания из учебника Рымкевич 10-11 класс, Дрофа:
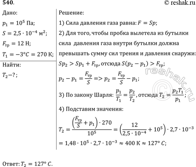
Бутылка, наполненная газом, плотно закрыта пробкой площадью сечения 2,5 см2. До какой температуры надо нагреть газ, чтобы пробка вылетела из бутылки, если сила трения, удерживающая пробку, 12 Н? Первоначальное давление воздуха в бутылке и наружное давление одинаковы и равны 100 кПа, а начальная температура равна -3 °С.
*размещая тексты в комментариях ниже, вы автоматически соглашаетесь с пользовательским соглашением