№528 ГДЗ Рымкевич 10-11 класс (Физика)
Решение #1
Решение #2
Решение #3

Рассмотрим вариант решения задания из учебника Рымкевич 10-11 класс, Дрофа:
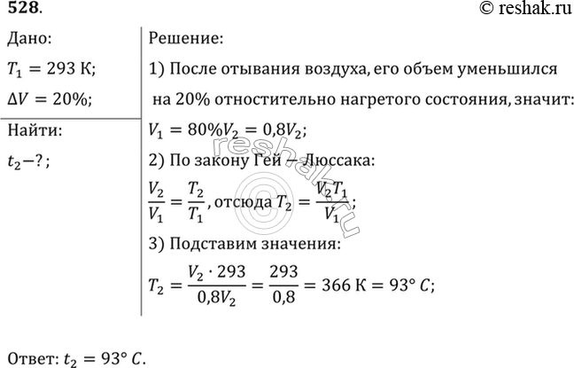
В классе был показан такой опыт. Стеклянный баллон (рис. 60, а), в который вставлена открытая с обоих концов трубка, нагревался на спиртовке. Затем конец трубки был опущен в воду. Вода начала подниматься по трубке и бить фонтанчиком (рис. 60, б). До какой температуры был нагрет воздух, если в баллон вошла вода, заполнившая его на 20% ? Температура воздуха в классе 20 °С.
*размещая тексты в комментариях ниже, вы автоматически соглашаетесь с пользовательским соглашением