№523 ГДЗ Рымкевич 10-11 класс (Физика)
Решение #1
Решение #2
Решение #3

Рассмотрим вариант решения задания из учебника Рымкевич 10-11 класс, Дрофа:
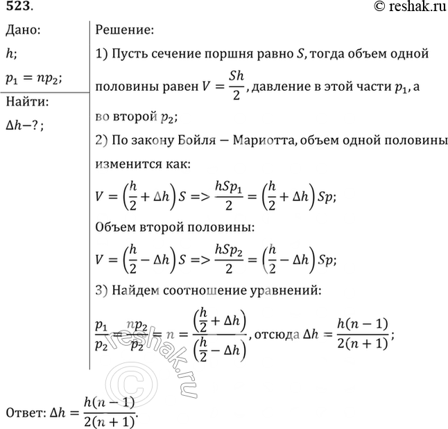
акрытый цилиндрический сосуд высотой h разделен на две равные части невесомым поршнем, скользящим без трения. При застопоренном поршне обе половины заполнены газом, причем в одной из них давление в n раз больше, чем в другой. На сколько передвинется поршень, если снять стопор?
*размещая тексты в комментариях ниже, вы автоматически соглашаетесь с пользовательским соглашением