№522 ГДЗ Рымкевич 10-11 класс (Физика)
Решение #1
Решение #2

Рассмотрим вариант решения задания из учебника Рымкевич 10-11 класс, Дрофа:
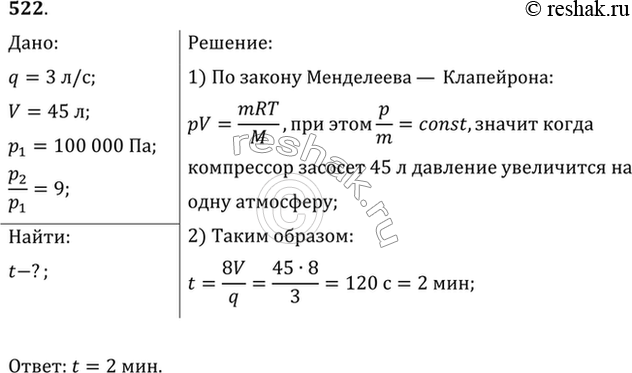
Компрессор засасывает из атмосферы каждую секунду 3 л воздуха, которые подаются в баллон емкостью 45 л. Через какое время давление в баллоне будет превышать атмосферное в 9 раз? Начальное давление в баллоне равно атмосферному.
*размещая тексты в комментариях ниже, вы автоматически соглашаетесь с пользовательским соглашением