№507 ГДЗ Рымкевич 10-11 класс (Физика)

Решение #1

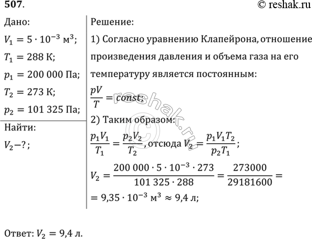
Изображение Газ при давлении 0,2 МПа и температуре 15 °С имеет объем 5 л. Чему равен объем газа этой массы при нормальных...

Решение #2

Изображение Газ при давлении 0,2 МПа и температуре 15 °С имеет объем 5 л. Чему равен объем газа этой массы при нормальных...

Решение #3

Изображение Газ при давлении 0,2 МПа и температуре 15 °С имеет объем 5 л. Чему равен объем газа этой массы при нормальных...
Загрузка...

Рассмотрим вариант решения задания из учебника Рымкевич 10-11 класс, Дрофа:
Газ при давлении 0,2 МПа и температуре 15 °С имеет объем 5 л. Чему равен объем газа этой массы при нормальных условиях?
*Цитирирование задания со ссылкой на учебник производится исключительно в учебных целях для лучшего понимания разбора решения задания.
*размещая тексты в комментариях ниже, вы автоматически соглашаетесь с пользовательским соглашением