№502 ГДЗ Рымкевич 10-11 класс (Физика)
Решение #1
Решение #2

Рассмотрим вариант решения задания из учебника Рымкевич 10-11 класс, Дрофа:
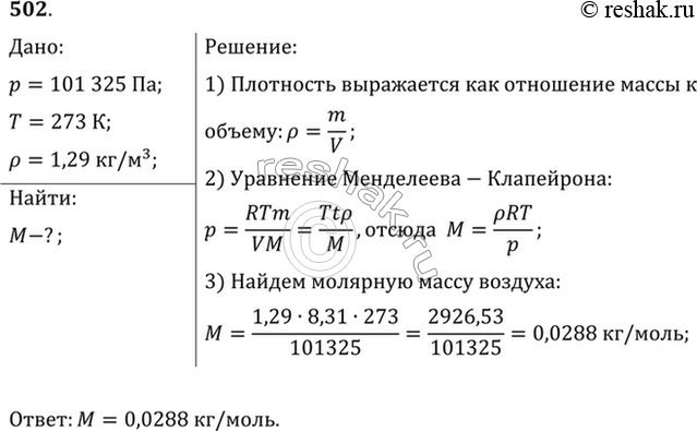
Зная плотность воздуха при нормальных условиях, найти молярную массу воздуха.
*размещая тексты в комментариях ниже, вы автоматически соглашаетесь с пользовательским соглашением