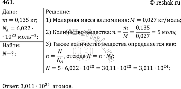
№461 ГДЗ Рымкевич 10-11 класс (Физика)
Решение #1
Решение #2
Решение #3

Рассмотрим вариант решения задания из учебника Рымкевич 10-11 класс, Дрофа:
Найти число атомов в алюминиевом предмете массой 135 г.
*размещая тексты в комментариях ниже, вы автоматически соглашаетесь с пользовательским соглашением