№262 ГДЗ Рымкевич 10-11 класс (Физика)
Решение #1
Решение #2
Решение #3

Рассмотрим вариант решения задания из учебника Рымкевич 10-11 класс, Дрофа:
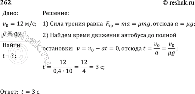
Через какое время после начала аварийного торможения остановится автобус, движущийся со скоростью 12 м/с, если коэффициент трения при аварийном торможении равен 0,4?
*размещая тексты в комментариях ниже, вы автоматически соглашаетесь с пользовательским соглашением