№239 ГДЗ Рымкевич 10-11 класс (Физика)
Решение #1
Решение #2
Решение #3

Рассмотрим вариант решения задания из учебника Рымкевич 10-11 класс, Дрофа:
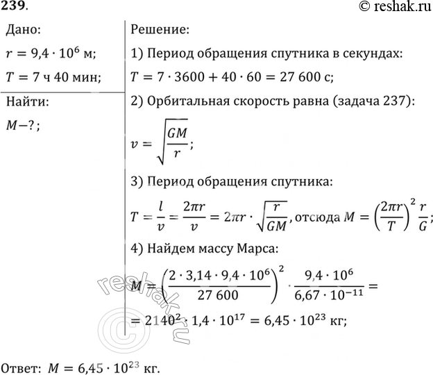
Радиус окружности, по которой движется Фобос (спутник планеты Марс), равен 9400 км, а период его обращения равен 7 ч 40 мин. Найти массу Марса.
*размещая тексты в комментариях ниже, вы автоматически соглашаетесь с пользовательским соглашением