№229 ГДЗ Рымкевич 10-11 класс (Физика)
Решение #1
Решение #2
Решение #3

Рассмотрим вариант решения задания из учебника Рымкевич 10-11 класс, Дрофа:
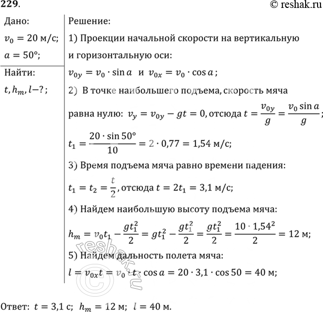
Вратарь, выбивая мяч от ворот (с земли), сообщил ему скорость 20 м/с, направленную под углом 50° к горизонту. Найти время полета мяча, максимальную высоту подъема и дальность полета.
*размещая тексты в комментариях ниже, вы автоматически соглашаетесь с пользовательским соглашением