№185 ГДЗ Рымкевич 10-11 класс (Физика)
Решение #1
Решение #2
Решение #3

Рассмотрим вариант решения задания из учебника Рымкевич 10-11 класс, Дрофа:
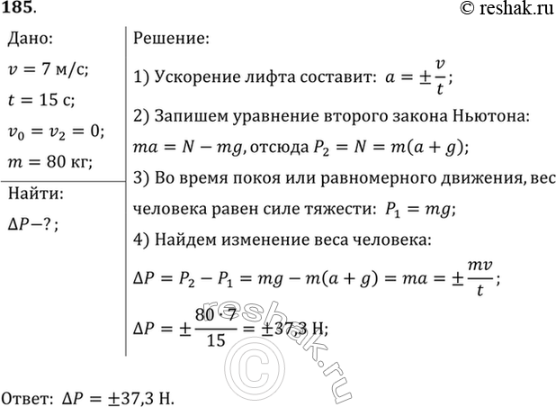
Лифт Останкинской телевизионной башни разгоняется до скорости 7 м/с в течение 15 с. Столько же времени занимает и остановка лифта. На сколько изменяется вес человека массой 80 кг в начале и конце движения лифта?
*размещая тексты в комментариях ниже, вы автоматически соглашаетесь с пользовательским соглашением