№184 ГДЗ Рымкевич 10-11 класс (Физика)
Решение #1
Решение #2
Решение #3

Рассмотрим вариант решения задания из учебника Рымкевич 10-11 класс, Дрофа:
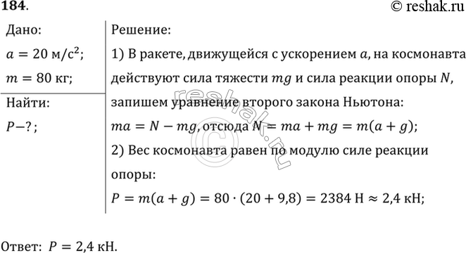
Космическая ракета при старте с поверхности Земли движется вертикально с ускорением 20 м/с2. Найти вес летчи-ка-космонавта массой 80 кг в кабине при старте ракеты.
*размещая тексты в комментариях ниже, вы автоматически соглашаетесь с пользовательским соглашением