№175 ГДЗ Рымкевич 10-11 класс (Физика)
Решение #1
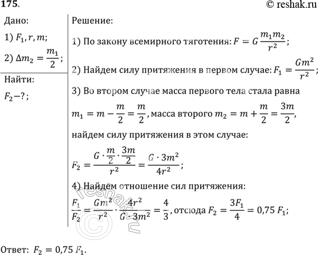
Решение #2
Решение #3

Рассмотрим вариант решения задания из учебника Рымкевич 10-11 класс, Дрофа:
Два тела одинаковой массы, находящиеся на некотором расстоянии друг от друга, притягиваются с силой Какой станет сила притяжения F2, если, не изменяя расстояния между телами, половину массы первого тела перенести на второе?
*размещая тексты в комментариях ниже, вы автоматически соглашаетесь с пользовательским соглашением