№150 ГДЗ Рымкевич 10-11 класс (Физика)
Решение #1
Решение #2
Решение #3

Рассмотрим вариант решения задания из учебника Рымкевич 10-11 класс, Дрофа:
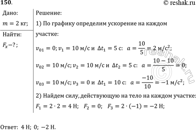
На рисунке 24 представлен график зависимости проекции скорости от времени тела массой 2 кг. Найти проекцию силы Fx, действующей на тело на каждом этапе движения.
*размещая тексты в комментариях ниже, вы автоматически соглашаетесь с пользовательским соглашением