№138 ГДЗ Рымкевич 10-11 класс (Физика)
Решение #1
Решение #2
Решение #3

Рассмотрим вариант решения задания из учебника Рымкевич 10-11 класс, Дрофа:
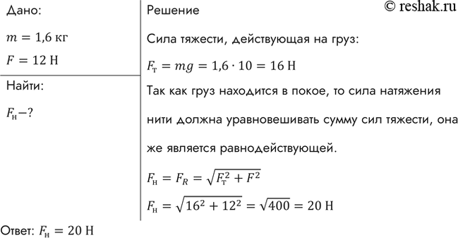
Нить, на которой висит груз массой 1,6 кг, отводится в новое положение силой 12 Н, действующей в горизонтальном направлении. Найти силу натяжения нити.
*размещая тексты в комментариях ниже, вы автоматически соглашаетесь с пользовательским соглашением