№137 ГДЗ Рымкевич 10-11 класс (Физика)
Решение #1
Решение #2
Решение #3

Рассмотрим вариант решения задания из учебника Рымкевич 10-11 класс, Дрофа:
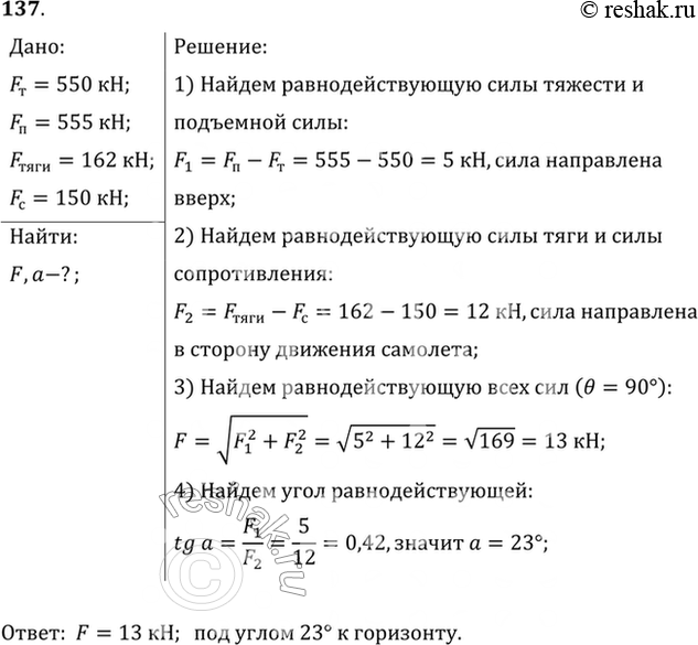
На реактивный самолет действуют в вертикальном направлении сила тяжести 550 кН и подъемная сила 555 кН, а в горизонтальном направлении — сила тяги 162 кН и сила сопротивления воздуха 150 кН. Найти модуль и направление равнодействующей.
*размещая тексты в комментариях ниже, вы автоматически соглашаетесь с пользовательским соглашением