№1214 ГДЗ Рымкевич 10-11 класс (Физика)

Решение #1

Изображение Элемент резерфордий получили, облучая плутоний 242Pu ядрами неона 22Ne. Написать реакцию, если известно, что в результате образуется еще четыре...

Решение #2

Изображение Элемент резерфордий получили, облучая плутоний 242Pu ядрами неона 22Ne. Написать реакцию, если известно, что в результате образуется еще четыре...
Загрузка...

Рассмотрим вариант решения задания из учебника Рымкевич 10-11 класс, Дрофа:
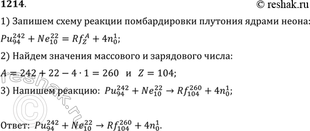
Элемент резерфордий получили, облучая плутоний 242Pu ядрами неона 22Ne. Написать реакцию, если известно, что в результате образуется еще четыре нейтрона.
*Цитирирование задания со ссылкой на учебник производится исключительно в учебных целях для лучшего понимания разбора решения задания.
*размещая тексты в комментариях ниже, вы автоматически соглашаетесь с пользовательским соглашением