№1126 ГДЗ Рымкевич 10-11 класс (Физика)
Решение #1
Решение #2

Рассмотрим вариант решения задания из учебника Рымкевич 10-11 класс, Дрофа:
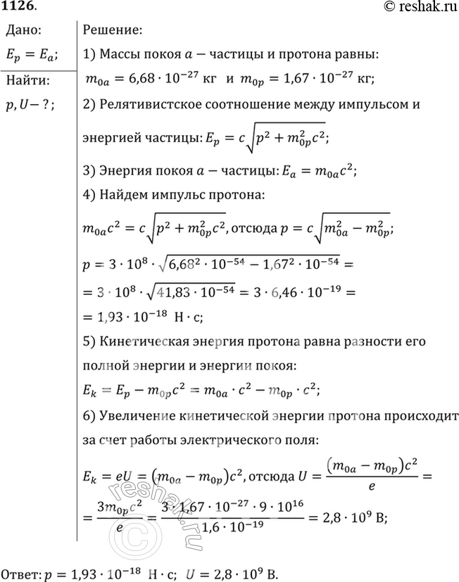
Определить импульс протона, если его энергия равна энергии покоя а-частицы. Какую ускоряющую разность потенциалов должен пройти протон, чтобы приобрести такой импульс?
*размещая тексты в комментариях ниже, вы автоматически соглашаетесь с пользовательским соглашением