№1101 ГДЗ Рымкевич 10-11 класс (Физика)
Решение #1
Решение #2

Рассмотрим вариант решения задания из учебника Рымкевич 10-11 класс, Дрофа:
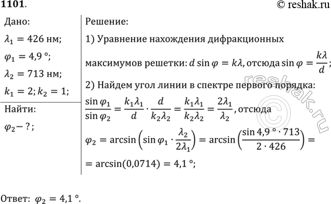
Линия с длиной волны A1=426 нм, полученная при помощи дифракционной решетки в спектре второго порядка, видна под углом (ф1=4,9°. Найти, под каким углом ф2 видна линия с длиной волны A2=713 нм в спектре первого порядка.
*размещая тексты в комментариях ниже, вы автоматически соглашаетесь с пользовательским соглашением