№1097 ГДЗ Рымкевич 10-11 класс (Физика)
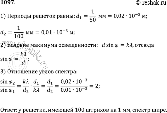
Решение #1
Решение #2

Рассмотрим вариант решения задания из учебника Рымкевич 10-11 класс, Дрофа:
В школе есть дифракционные решетки, имеющие 50 и 100 штрихов на 1 мм. Какая из них даст на экране более широкий спектр при прочих равных условиях?
*размещая тексты в комментариях ниже, вы автоматически соглашаетесь с пользовательским соглашением