№1096 ГДЗ Рымкевич 10-11 класс (Физика)
Решение #1
Решение #2

Рассмотрим вариант решения задания из учебника Рымкевич 10-11 класс, Дрофа:
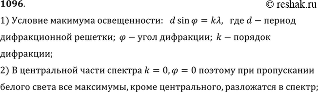
Почему в центральной части спектра, полученного на экране при освещении дифракционной решетки белым светом, всегда наблюдается белая полоса?
*размещая тексты в комментариях ниже, вы автоматически соглашаетесь с пользовательским соглашением