№1074 ГДЗ Рымкевич 10-11 класс (Физика)
Решение #1
Решение #2

Рассмотрим вариант решения задания из учебника Рымкевич 10-11 класс, Дрофа:
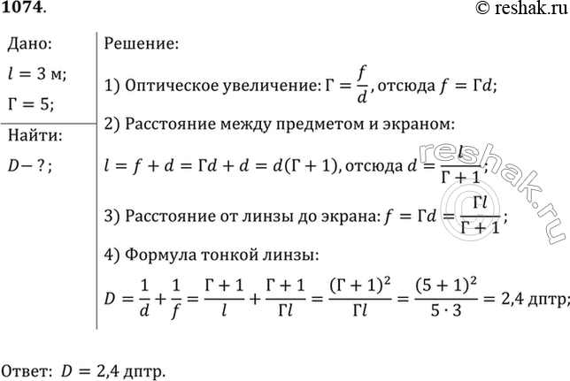
Расстояние от предмета до экрана равно 3 м. Какой оптической силы надо взять линзу и где следует ее поместить, чтобы получить изображение предмета, увеличенное в 5 раз?
*размещая тексты в комментариях ниже, вы автоматически соглашаетесь с пользовательским соглашением