№1071 ГДЗ Рымкевич 10-11 класс (Физика)
Решение #1
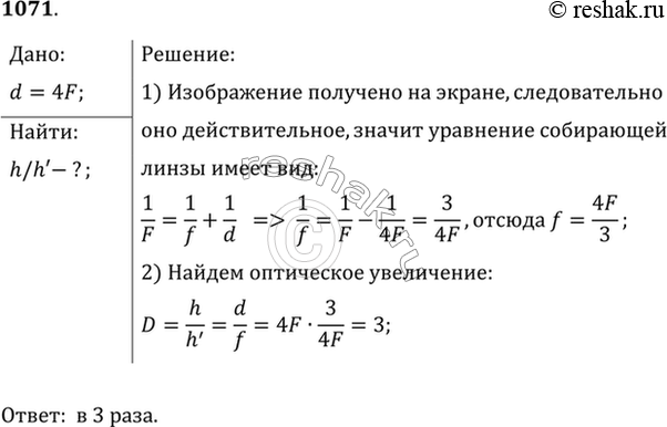
Решение #2

Рассмотрим вариант решения задания из учебника Рымкевич 10-11 класс, Дрофа:
Предмет находится на расстоянии 4F от линзы. Во сколько раз его изображение на экране меньше самого предмета?
*размещая тексты в комментариях ниже, вы автоматически соглашаетесь с пользовательским соглашением