№1064 ГДЗ Рымкевич 10-11 класс (Физика)
Решение #1
Решение #2

Рассмотрим вариант решения задания из учебника Рымкевич 10-11 класс, Дрофа:
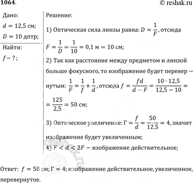
Свеча находится на расстоянии 12,5 см от собирающей линзы, оптическая сила которой равна 10 дптр. На каком расстоянии от линзы получится изображение и каким оно будет?
*размещая тексты в комментариях ниже, вы автоматически соглашаетесь с пользовательским соглашением