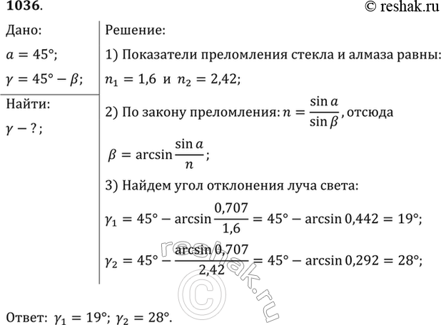
№1036 ГДЗ Рымкевич 10-11 класс (Физика)
Решение #1
Решение #2

Рассмотрим вариант решения задания из учебника Рымкевич 10-11 класс, Дрофа:
На какой угол отклонится луч света от первоначального направления, упав под углом 45° на поверхность стекла? на поверхность алмаза?
*размещая тексты в комментариях ниже, вы автоматически соглашаетесь с пользовательским соглашением